交通银行6月被监管罚款不下320万元,原因包括贷款业务违规和安全管理不足等
标点财经、投资时间网研究员 田文会
交通银行股份有限公司(下称交通银行,601328.SH)近期频频被监管处罚,6月被罚款不下320万元。此前,该行入选全球系统重要性银行,而这也意味着更高的监管要求。
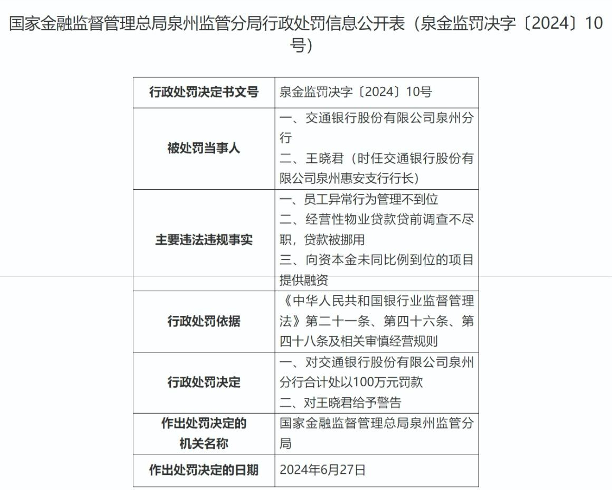
据国家金融监督管理总局官网2024年7月5日发布的信息,2024年6月27日,国家金融监督管理总局泉州监管分局决定对交通银行泉州分行罚款100万元,主要因员工异常行为管理不到位、贷款被挪用等。
贷款质量方面,今年一季度末,交通银行不良贷款率较上年末下降 0.01 个百分点,不过,个人贷款不良贷款率较上年末上升0.09个百分点。其中,住房贷款、信用卡、个人经营类贷款的不良贷款率皆较上年末上升。
同时,全球系统重要性银行的监管要求更高,交通银行近期也在积极筹划债券融资。2024年该行拟发行总损失吸收能力非资本债券,发行规模为不超过1300 亿元。该发行额度包含在交通银行此前股东大会批准的1600亿元金融债券发行额度内。
除了上述债券,该行还在持续发行用于补充资本的二级资本债券。该行2023年6月的股东大会审议通过了在2024年末前发行不超过400亿元无固定期限资本债券和不超过1000亿元二级资本债券,并于2023年11月和2024年4月分别发行300亿元和260亿元二级资本债券。
业绩方面,今年一季度,交通银行归母净利润同比增1.44%,高于同期商业银行净利润同比增速,但营业收入同比降0.03%。其中,手续费及佣金净收入同比降6.35%;投资收益与公允价值变动净收益合计额同比降9.8%。
交通银行近期行长和副行长等高管岗位也出现变动。
7月5日,交通银行公告,郝成因工作调整辞去副行长职务。5月14日,交通银行公告,因工作调整,刘珺辞去该行副董事长、行长等职务。6月26日,交通银行公告,当日股东大会通过《关于选举张宝江先生为执行董事的议案》,当日该行还收到监管批复,张宝江任该行行长的任职资格获国家金融监督管理总局核准生效。
标点财经、投资时间网研究员就上述监管处罚、债券融资等问题向交通银行发送了沟通提纲,截至发稿尚未收到回复。
6月被罚逾300万元
6月交通银行被监管罚款不下320万元,原因包括贷款业务违规和安全管理不足等。
据国家金融监督管理总局官网发布的信息,2024年6月27日,国家金融监督管理总局泉州监管分局决定对交通银行泉州分行处以100万元罚款,主要原因包括:员工异常行为管理不到位;经营性物业贷款贷前调查不尽职,贷款被挪用;向资本金未同比例到位的项目提供融资。
2024年6月21日,国家金融监督管理总局深圳监管局决定对交通银行深圳分行罚款25万元,主要因个人经营性贷款“三查”不到位。
2024年6月7日,国家金融监督管理总局延边监管分局决定对交通银行延边分行罚款35万元,主要原因为:贷后管理不到位,未发现个人贷款资金违规流入限制性领域。
2024年6月3日,国家金融监督管理总局决定对交通银行罚款160万元,主要原因包括安全测试存在薄弱环节、运行管理存在漏洞、数据安全管理不足、灾备管理不足。
上述违规多涉及贷款业务。
交通银行一季报显示,今年一季度,该行贷款增速略低于行业。当季末,该行客户贷款较上年末增长3.09%,商业银行贷款较上年末增4.47%。
交通银行近几年贷款增速基本与行业一致。2020年末—2023年末,交通银行客户贷款同比增速分别为10.26%、12.17%、11.22%、9.08%,商业银行贷款同比增速分别为13.28%、12.24%、10.87%、10.84%。
今年一季度末,交通银行不良贷款率为1.32%,较上年末下降0.01个百分点,且低于同期商业银行不良贷款率1.59%。不过,个人贷款不良贷款率为0.9%,较上年末上升0.09个百分点。其中,住房贷款不良贷款率为0.43%,较上年末升0.06个百分点;信用卡不良贷款率为2.19%,较上年末升0.27个百分点;个人经营类贷款不良贷款率为0.80%,较上年末升0.02个百分点。
交通银行近几年不良贷款率总体呈下降趋势,与同期商业银行不良贷款率走势一致,同时,低于商业银行不良贷款率。2020年末—2023年末,交通银行不良贷款率分别为1.67%、1.48%、1.35%、1.33%,商业银行不良贷款率分别为1.84%、1.73%、1.63%、1.59%。
积极筹划债券融资
入选全球系统重要性银行后,监管对交通银行在风控等能力上的要求更高,该行也在通过加强融资等方法来提高相关能力。
交通银行2024年6月26日举行的2023年度股东大会通过了《关于总损失吸收能力非资本债券发行额度的议案》。
据该议案,2023年11月,交通银行入选全球系统重要性银行,新增总损失吸收能力(TLAC)达标要求。2024年交通银行拟发行总损失吸收能力非资本债券(简称TLAC债券)。发行规模为不超过人民币1300亿元(含等值外币),可在有效期内分批次发行;债券期限为不少于1年;募集资金用途为用于补充交通银行外部总损失吸收能力。上述发行额度包含在交通银行2024年第一次临时股东大会审议批准的1600亿元金融债券发行额度内。
2024年2月28日,交通银行召开2024年第一次临时股东大会,审议通过《关于金融债券发行额度的议案》。据该议案,为进一步拓宽资金来源渠道,优化负债成本和结构,更好服务实体经济,交通银行拟发行金融债券。发行规模为不超过人民币1600亿元(含等值外币),可在有效期内分批次发行。债券品种包括但不限于普通金融债券、绿色金融债券、小型微型企业贷款专项金融债券、“三农”专项金融债券、碳中和债券等。
交通银行一季报显示,今年一季度,该行发行债券收到的现金为53.8亿元,同比降88.65%;偿还应付债券支付的现金为196.19亿元,同比降16.4%。发债下降速度远超偿债下降速度。
今年一季度末,交通银行应付债券为5788.49亿元,较上年末降2.25%。
除了拟发行TLAC债券,交通银行也在发行二级资本债券。
2024年4月29日,交通银行公告,经国家金融监督管理总局和中国人民银行批准,交通银行在全国银行间债券市场发行“交通银行股份有限公司2024年第一期二级资本债券”,此次债券于2024年4月29日发行完毕,发行规模260亿元。此次债券募集资金在扣除发行费用后,将依据适用法律和监管部门的批准,全部用于补充该行二级资本,促进业务稳健发展。
此前,交通银行2023年6月27日召开的2022年度股东大会审议通过《关于2023-2024年发行资本工具的议案》。该议案称,为保证交通银行业务持续健康发展,增加资本储备,夯实资本基础,2023—2024年该行拟发行无固定期限资本债券和二级资本债券。决议有效期为自股东大会批准之日起至2024年12月31日止。
其中,无固定期限资本债券发行规模不超过人民币400亿元或等值外币,为减记型,用于补充其他一级资本;二级资本债券发行规模为不超过人民币1000 亿元或等值外币,为减记型,用于补充二级资本。
随后,交通银行于2023年11月发行300亿元二级资本债券。
据交通银行《2023年资本充足率报告》,2023年末,该行其他一级资本为1762.89亿元,二级资本为2694.33亿元。
资料来源:国家金融监督管理总局官网




相关文章