三峡银行城口支行近日因贷款业务违规被监管罚款40万元,同时,时任该支行行长被禁止从事银行业工作10年
标点财经、投资时间网研究员 田文会
此前处于IPO排队中的重庆三峡银行股份有限公司(下称三峡银行),于去年初全面注册制启动IPO“平移”中掉队。近日,该行被监管处罚,意味着仍需加强合规管理。
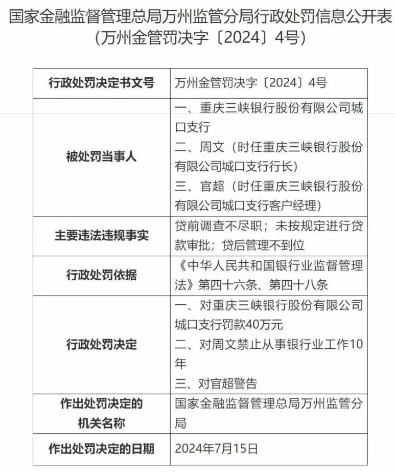
国家金融监督管理总局(下称金融监管总局)官网7月22日发布的信息显示,7月15日,金融监管总局万州监管分局决定对三峡银行城口支行罚款40万元,同时对时任该支行行长周文禁止从事银行业工作10年,主要原因包括贷前调查不尽职等。
三峡银行过往年报显示,该行近四年贷款增速皆明显高于行业,且不良贷款率近两年较前两年显著走高。重庆产权交易网今年3月的公告显示,三峡银行拟在重庆联合产权交易所公开挂牌转让8户共约10亿元不良资产,其中房地产开发贷款共计约6.36亿元。
在贷款增长的同时,该行资本充足率则持续下降。今年一季度末,该行资本充足率、一级资本充足率、核心一级资本充足率分别为12.05%、11.2%、9.86%,较上年末皆下降。2022年、2023年,该行资本充足率已持续下滑。
三峡银行谋求上市已多年,不过,去年2月A股市场全面注册制实施后,排队等候IPO的三峡银行未能实现注册制“平移”。此前,证监会在反馈意见中提出多方面问题。
三峡银行去年引入4家重庆市属重点国有企业战略投资者成为该行前四大股东。今年4月,重庆市国资委负责人表示三峡银行将紧紧锚定上市目标。
据《首次公开发行股票注册管理办法》规定,发行条件包括:主营业务、控制权和管理团队稳定,首次公开发行股票并在主板上市的,最近三年内主营业务和董事、高级管理人员均没有发生重大不利变化。
而三峡银行近几年董事和高管发生了变化。黄宁于2023年10月当选三峡银行行长,原行长王良平于2023年9月退休离任。刘江桥于2022年4月当选三峡银行董事长,原董事长丁世录于2021年11月被免职。中央纪委国家监委官网2022年4月发布的信息显示,三峡银行原董事长丁世录被开除党籍和公职。
标点财经、投资时间网研究员就上述监管处罚、资本补充等问题向三峡银行发送了沟通提纲,截至发稿尚未收到回复。
因贷款违规被罚
因贷款业务违规,三峡银行近日一家支行被罚,该支行时任行长也被禁业10年。
金融监管总局官网信息显示,7月15日,金融监管总局万州监管分局决定对三峡银行城口支行罚款40万元,对时任三峡银行城口支行行长周文禁止从事银行业工作10年,主要原因包括贷前调查不尽职、未按规定进行贷款审批、贷后管理不到位。
三峡银行过往年报显示,2020年末—2023年末,该行贷款总额同比增速分别为20.78%、16.82%、13.63%、13.72%,同期商业银行贷款整体增速分别为13.28%、12.24%、10.87%、10.84%。该行贷款增速明显高于行业。
贷款质量方面,2020年末—2023年末,三峡银行不良贷款率分别为1.30%、1.33%、1.77%、1.60%。虽然2023年不良贷款率同比有所下降,但近两年与前两年相比较高。
今年3月,重庆产权交易网公告信息显示,三峡银行拟在重庆联合产权交易所公开挂牌转让8户不良资产,挂牌开始日期为2024年3月7日,挂牌期满日期为2024年9月6日。
该公告还同时披露了8户不良资产明细,包括奉节县天佑房地产开发有限公司房地产开发贷款3.31亿元、重庆耀凯实业有限公司房地产开发贷款约2.2亿元、民生能源(集团)股份有限公司中长期流动资金贷款约1.48亿元、重庆金点园林有限公司流动资金贷款约4983.58万元及银行承兑汇票约4898.8万元、重庆九鼎浙商商贸城发展有限公司房地产开发贷款约8489.1万元、重庆市国美电器有限公司银行承兑汇票(垫款)约7044.43万元、重庆城中城家具有限公司流动资金贷款约1970.99万元、重庆云旅科技股份有限公司流动资金贷款约1336.97万元,共计约9.86亿元。其中,房地产开发贷款共约6.36亿元。
三峡银行2023年年报显示,当年,该行房地产业贷款为87.25亿元,同比降15.19%,贷款占比为5.63%,同比降1.91个百分点。
资本充足率下降
三峡银行去年业绩增速高于行业,不过资本充足率持续下滑。今年一季度,该行资本充足率进一步下降。
据三峡银行2023年年报,当年该行营业收入为51.19亿元,同比增11.14%;净利润为13.14亿元,同比增9.87%。净利润增速高于同期商业银行净利润同比增速。不过,营收中,手续费及佣金净收入为2.08亿元,同比降21.51%。营业支出中,信用减值损失为17.94亿元,同比增1.82%。
近年来,三峡银行资本充足率整体呈下降趋势。2021年末—2023年末,该行资本充足率分别为15.36%、13.09%、12.62%;核心一级资本充足率分别为10.39%、10.31%、10.33%。
今年一季度末,该行资本充足率、一级资本充足率、核心一级资本充足率分别为12.05%、11.2%、9.86%,较上年末分别下降0.57个百分点、0.57个百分点、0.47个百分点,三大资本充足率全线下降。
据三峡银行一季报,该行此前发行的资本工具包括次级债券、二级资本债券、无固定期限资本债券。今年一季度末,资本工具余额中还有无固定期限资本债券,为27亿元。
除了发行上述资本补充工具,三峡银行还积极争取上市。不过,去年初A股市场全面注册制实施后,IPO排队中的三峡银行未实现注册制“平移”。
2020年12月4日,证监会发布《重庆三峡银行股份有限公司首次公开发行股票申请文件反馈意见》,反馈了三大方面共55个问题,包括:股权质押和冻结以及部分股权未确权情形是否符合首发管理办法关于股权清晰的相关规定、是否存在不适格股东、存在抵债资产未在法定期限内处置情形是否构成重大违法、部分监管指标异常的原因以及是否存在违反监管规定或内部管理制度和内部控制是否存在缺陷、不良资产划分是否严格按照监管规则和内部制度进行判断以及是否存在不准确的情形等。
三峡银行2023年年报显示,当年该行顺利完成股权优化,成功引入4家重庆市属重点国有企业战略投资者,国资持股比例超过70%,股东实力大幅跃升。
三峡银行官网2023年3月发布的信息显示,4家重庆市属国有重点企业包括重庆市城市建设投资(集团)有限公司(下称重庆城投集团)、重庆高速公路集团有限公司(下称重庆高速集团)、重庆发展投资有限公司(下称重庆发展投资公司)、重庆市地产集团有限公司(下称重庆市地产集团)战略入股三峡银行。
当年末,该行前四大股东分别为重庆城投集团、重庆高速集团、重庆发展投资公司、重庆市地产集团,持股比例分别为20%、17.69%、13.2%、10.04%。
与2022年末相较,该行前四大股东已全部变更。2022年末该行前五大股东中,只有精工控股集团(浙江)投资有限公司仍留在2023年末前五大股东中,为第五大股东。2022年末持股29%的第一大股东重庆国际信托股份有限公司已在2023年末前十大股东中消失。
今年4月初,重庆市国资委党委书记、主任曾菁华督导调研三峡银行改革攻坚行动时表示,下一步,紧紧锚定上市目标。




相关文章