近日,国家金融监督管理总局大同监管分局决定对晋商银行大同分行罚款70万元。近一个月,晋商银行共计被罚100万元
标点财经、投资时间网研究员 田文会
业绩在2024年前三季度出现下降的晋商银行股份有限公司(下称晋商银行,02558.HK)在近一个月领到两张监管罚单,原因皆与贷款业务违规有关。
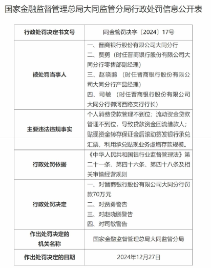
据国家金融监督管理总局官网2025年1月6日披露的信息,2024年12月27日,国家金融监督管理总局大同监管分局决定对晋商银行大同分行罚款70万元,主要因个人消费贷款管理不到位等。
此前,晋商银行太原晋阳支行刚因贷前调查不尽职被罚30万元。
贷款质量方面,2024年上半年末,晋商银行不良贷款率为1.85%,较上年末上升0.07个百分点。
晋商银行2024年前三季度业绩出现下降,净利润同比降3.61%。同期,商业银行净利润同比增0.48%。
晋商银行近期还披露了与该行内资股第二大股东华能资本服务有限公司(下称华能资本)关联交易的情况。
近日,该行股东大会审议及批准该行与华能资本订立的经重续华能框架协议。2025年—2027年投资金额年度上限分别为20亿元、14亿元、0元。预期该行将于2027年终止该等投资。
标点财经、投资时间网研究员就上述监管处罚、关联投资等问题向晋商银行发送了沟通提纲,截至发稿尚未收到回复。
近一个月被监管罚款100万元
近期,晋商银行被监管处罚两次,罚款合计100万元。
国家金融监督管理总局官网信息显示,2024年12月27日,国家金融监督管理总局大同监管分局决定对晋商银行大同分行罚款70万元。主要原因包括:个人消费贷款管理不到位;流动资金贷款管理不到位,导致贷款资金回流借款人;贴现资金转存保证金后滚动签发银行承兑汇票,利用承兑贴现业务虚增存款规模。
2024年12月16日,国家金融监督管理总局山西监管局决定对晋商银行太原晋阳支行罚款30万元,主要原因为:贷前调查不尽职,向失信被执行人发放贷款。
上述违规多涉及贷款。
2024年上半年末,该行贷款余额为2020.2亿元,较上年末增长5.53%,与同期商业银行贷款相应增速5.42%相当。
2021年末—2023年末,晋商银行贷款余额同比增速分别为14.43%、19.46%、2.9%,商业银行贷款同比增速分别为12.24%、10.91%、10.93%。可见,2021年和2022年,晋商银行贷款增速都高于行业,而2023年骤然下降,增速明显低于行业。
贷款质量方面,晋商银行不良贷款率在持续两年下降后,于2024年上半年出现上升。该行2021年末—2023年末的不良贷款率分别为1.84%、1.80%、1.78%;2024年上半年末的不良贷款率为1.85%,较2023年末上升0.07个百分点。
一关联投资将于2027年降至0元
晋商银行近日还披露了与该行内资股第二大股东华能资本关联交易的情况。
2024年12月27日,晋商银行公告,当日召开的临时股东大会审议及批准该行与华能资本订立的经重续华能框架协议、其项下拟进行的交易等。
上述交易是关连交易。晋商银行2024年半年报显示,华能资本为该行内资股第二大股东,持股比例为10.28%。
据此前晋商银行公告,原框架协议于2024年12月31日到期,因此,该行与华能资本签订了经重续华能框架协议。
该协议的主要条款内容包括:该行对华能资本及其联系人推出的资产管理计划、信托管理计划及基金管理计划的投资;该行向华能资本及其联系人提供的手续费及佣金类产品及服务,主要包括委托贷款、结算服务和基金产品代销服务;华能资本及其联系人向该行提供的产品及服务,即云成应用程序服务。
上述华能资本联系人包括:长城证券股份有限公司(下称长城证券)、华能贵诚信托有限公司(下称华能贵诚信托)及长城证券旗下两家基金公司。其中,华能资本是长城证券第一大股东、华能贵诚信托控股股东。
此前,2022年、2023年、2024年前三季度,上述框架协议下的投资金额分别为19.16亿元、12.86亿元、6.1亿元;投资回报分别为0.85亿元、0.58亿元、0.4亿元。
截至2024年12月31日止年度的经批准年度上限则为:投资金额和投资回报分别为139.36亿元和6.23亿元。
上述数据显示,2024年前三季度的金额距离经批准年度上限较远。
晋商银行称,截至2024年12月31日止年度,投资金额、投资回报等将低于经批准年度上限,主要原因包括:华能资本及其联系人的企业经营状况及经营需求发生变化,尤其是华能资本的委托贷款大幅减少;监管对理财规模的限制以及该行风险偏好降低,导致投资金额及相应投资回报以及该行已支付的管理费及╱或报酬有所减少;2024年,受中国债券市场调整影响,该行投资于华能资本及╱或其联系人推出的资产管理计划、信托管理计划及基金管理计划的资金来源(主要为该行发行理财产品募集的资金)规模有所下降,且出现波动等。
此次经重续华能框架协议项下董事建议的未来三年年度上限情况为:2025年、2026年、2027年,投资金额分别为20亿元、14亿元、0元,投资回报分别为0.8亿元、0.56亿元、0元。
关于上述年度上限,晋商银行称,该行拟根据相关业务经营及风险管理情况以30%的年化率逐渐减少其对资产管理计划、集合信托计划及基金管理计划的投资,预期将于2027年终止该等投资。
资料来源:国家金融监督管理总局




相关文章