宣布参与杉杉集团重整40天后,方大炭素终止相关事项
投资时间网、标点财经研究员 李路
保密协议签了,5000万保证金交了,尽职调查做了,方大炭素新材料科技股份有限公司(下称方大炭素,600516.SH)最终还是选择放弃参与杉杉集团重整事项。
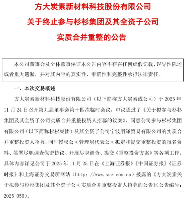
近日,方大炭素发布公告表示,由于尽职调查时间短,尽职调查不充分,无法对标的资产做出合理价值判断。基于对整合后风险因素的审慎评估,同时结合方大炭素在新材料、新能源领域方面战略规划,公司决定终止参与杉杉集团及其全资子公司实质合并重整事项。同时,方大炭素强调,此次决定不会对公司生产经营及财务状况产生不利影响。
方大炭素终止参与杉杉集团实质合并重整的公告
资料来源:公司公告
此公告一出,意味着方大炭素给持续了仅40天的参与行动正式画上句号。回看方大炭素的参与过程,2025年11月24日,公司召开第九届董事会第十四次临时会议,审议通过了《关于拟参与杉杉集团及其全资子公司实质合并重整投资人招募的议案》,同意参与上述两家企业的实质合并重整投资人招募,并授权公司管理层开展后续一系列工作。
按照方大炭素的设想,通过参与杉杉集团重整,公司能够加快负极产业布局,实现产业链一体化和供应链长期稳定安全,充分发挥公司固态电池等新能源产业协同效应。
公开资料显示,方大炭素是辽宁方大集团旗下企业,也是辽宁方大集团控股的五家A股上市公司之一。公司主要产品包括石墨电极、等静压石墨、石墨烯材料及炭素制品生产用主要原料煤系针状焦、低硫煅后石油焦和煤沥青等。
对于退出原因,虽然方大炭素强调是出于审慎原则,但从客观情况看,亦可窥见一些现实困难。
数据显示,截至2025年9月29日,经审查确定的杉杉集团及子公司宁波朋泽债权合计达335.5亿元,仅短债缺口就达53亿元,另有暂缓确定债权84.39亿元。而截至2025年三季度末,方大炭素账面货币资金仅有52.44亿元,远不足以承担杉杉集团的债务。不仅如此,方大系此前主导的海航重整难言成功,530亿元投入仅换来316亿元股权市值。
投资时间网、标点财经研究员看到,方大炭素也并非杉杉集团进入破产重整程序以来的首位退出者。2025年1月27日,杉杉集团被债权人正式申请重整,核心偿债资产总估值约90亿元;同年6月,管理人启动首轮全球招募,9月,TCL科技(000100.SZ)曾计划通过TCL厦门产投,与新扬子商贸、新扬船投资、中国东方深圳分公司组成联合投资方,参与杉杉集团的合并破产重整。但在11月初,杉杉集团公告称,由新扬子商贸联合体提出的重整计划草案未获债权人会议通过,重整投资协议因此解除,首轮重整正式宣告失败。
11月7日,杉杉集团重启招募,方大炭素正是在此轮招募过程中入局。据管理人披露的投资人名单,二次招募初期共有12组联合体报名,涉及企业超20家,但最终仅7组进入述标环节。
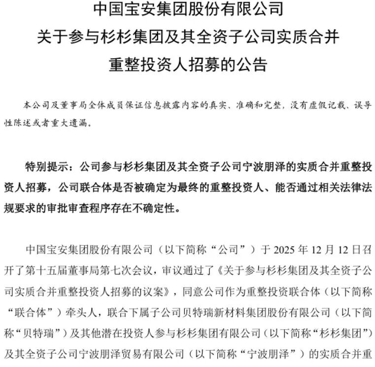
同时入局的还有中国宝安(000009.SZ)牵头贝特瑞(920185.BJ)、TCL科技、京东方(000725.SZ)、中国信达(1359.HK)组成的联合体。中国宝安成立于1983年,是广东省和深圳市重点发展的大型企业集团之一,目前形成了以高科技产业为主导,以股权投资、生物科技、城市运营开发等为辅的产业集群。中国宝安现拥有多家A股上市企业,以及二十多家全资及控股企业。
从目前格局看,由于贝特瑞与杉杉集团旗下杉杉股份(600884.SH)分别是全球负极材料出货量前两位的企业,若中国宝安联合体最终成为重整投资人,将取得杉杉集团控制权并间接掌控杉杉股份的负极业务,这是否会触发经营者集中审查程序值得关注。
中国宝安参与杉杉集团实质合并重整的公告
资料来源:公司公告
投时关键词:方大炭素(600516.SH)|杉杉股份(600884.SH)|中国宝安(000009.SZ)| TCL科技(000100.SZ)|贝特瑞(920185.BJ)|京东方(000725.SZ)|中国信达(1359.HK)




参与评论