类似商业航天这种前沿科技赛道的转型叙事,往往容易获得较高估值溢价,但同时也会进一步放大股价波动风险
投资时间网、标点财经研究员 习羽
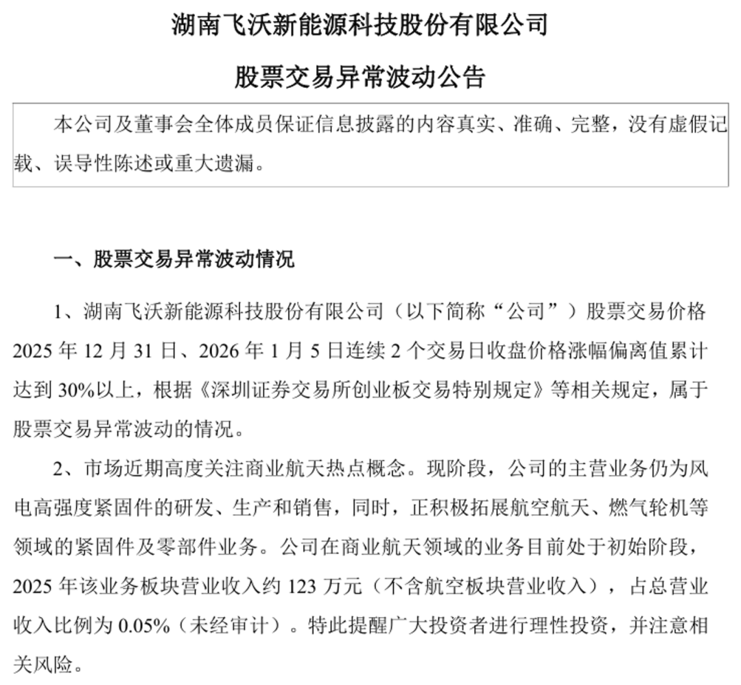
飞沃科技(301232.SZ)发布公告称,其股票在2025年12月31日与2026年1月5日连续两个交易日内,收盘价格涨幅偏离值累计超过30%,构成股票交易异常波动。这是自2025年12月以来,公司第三次发布此类股价异动公告。数据显示,从12月3日至2026年1月5日收盘的22个交易日内,公司股价(前复权)从58.29元上涨至190.00元,累计涨幅达到225.96%。
飞沃科技股票交易异常波动公告
资料来源:公司公告
相较于前两次异动公告,飞沃科技在最新公告中明确披露,公司已于2025年12月30日完成对成都新杉宇航科技有限公司(下称新杉宇航)60%股权的收购。这一举措被市场普遍视为,这家在全球风电紧固件领域占据龙头地位的企业,正向商业航天领域推进关键性业务延伸。
商业航天作为国家“十四五”规划重点布局的战略性新兴产业,正处于高速成长期。据中商产业研究院测算,2025年中国商业航天产业规模预计将达到2.5万亿至2.8万亿元,年均复合增长率超过20%,产业链相关企业数量已超600家。
在这一高速发展的产业中,金属3D打印技术正扮演着日益关键的角色。凭借一体化成型、复杂结构制造及轻量化等优势,金属3D打印已成为商业航天领域的核心制造支撑技术之一,能够适配并满足液体火箭发动机燃烧室等核心部件的严苛要求。据NASA公开技术文档及RAMPT项目案例披露,该技术可将火箭发动机核心部件的交付周期缩短2至10倍,成本降低超50%。
从双方现有业务基础来看,飞沃科技长期深耕风电高强度紧固件的研发、生产与销售,核心产品涵盖叶片预埋螺套、机舱螺栓等,其中风电叶片预埋螺套全球细分市场占有率超70%。依托精密制造、热处理及质量控制等领域的积累,公司具备扎实的高端制造基础与工程经验,且已通过航空航天领域相关质量体系认证,为切入航天零部件制造领域提供技术协同支撑。
新杉宇航的主营业务聚焦于金属3D打印服务,其核心产品直接对标液体火箭发动机的喷注器、燃烧室、涡轮泵等关键部件,且已成功进入国内头部商业航天企业的供应链体系。两者的结合,理论上为飞沃科技向高端制造新领域拓展提供了技术入口与市场渠道。
不过,需要关注的是,新收购的商业航天业务在短期内难以对公司的整体业绩形成实质性贡献。据公告披露,新杉宇航2025年商业航天营业收入约1081万元(未经审计,且不含航空板块营业收入)。飞沃科技自身同期在该领域的营收仅约123万元(不含航空板块营业收入),占总营业收入比例为0.05%(未经审计)。对此,飞沃科技在公告中也坦言,公司在商业航天领域的业务目前尚处于初始阶段。
同样值得注意的是,鉴于飞沃科技业绩仍处于修复阶段,其现金流压力依然显著。财报数据显示,2025年前三季度公司营收同比增长57.46%,归母净利润实现同比扭亏为盈;但同期经营活动与投资活动产生的现金流量净额均为负值且同比下滑,这意味着盈利尚未有效转化为现金流入。
而与相对稳健但仍处于修复阶段的基本面形成鲜明反差的是,飞沃科技当前的估值水平已显著飙升。Wind数据显示,截至2026年1月8日午盘,飞沃科技市盈率(TTM)为-350.05倍,其所属工业机械板块同期市盈率(TTM)中位值为29.06倍。
业内分析指出,在当前市场环境下,商业航天这类前沿科技赛道的转型叙事,往往容易获得较高估值溢价。但高估值状态会提升公司对业绩波动的敏感度,进一步放大股价波动风险。




参与评论