湘财证券近日收到涉案金额近4亿元案件重审应诉通知书、举证通知书等法律文书。原一审判决中,湘财证券被判承担56%的补充责任
投资时间网、标点财经研究员 田文会
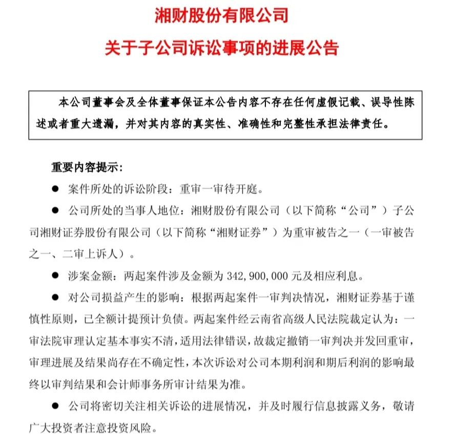
湘财证券股份有限公司(下称湘财证券)涉及的涉案金额数亿元案件重审,近日有了新的进展信息。
2026年2月25日,湘财证券公告重大诉讼进展, 2月13日,该公司收到云南省昆明市中级人民法院(2025)云01民初409号、(2025)云01民初410号应诉通知书、举证通知书等法律文书。
上述案件中,原告为云南国际信托有限公司(下称云南信托),被告一为广东中诚实业控股有限公司(下称中诚公司),被告二为湘财证券。案由为侵权责任纠纷。
其中,(2025)云01民初409号案件原告请求判令被告一中诚公司赔偿原告损失约1.49亿元及相应利息,暂计金额约1.73亿元。(2025)云01民初410号案件原告请求判令被告一中诚公司赔偿原告损失1.94亿元及相应利息,暂计金额约2.25亿元。
同时,原告请求判令湘财证券在上述两宗案件中对被告一中诚公司的上述债务承担连带责任。
湘财证券上述公告显示,上述两宗案件为重审案件,所处诉讼阶段为重审一审待开庭。原案件已经过了一审和二审。
湘财证券全资控股股东湘财股份有限公司(下称湘财股份,600095.SH)2026年2月24日也公告了上述重审案件进展信息。
湘财证券及湘财股份此前公告信息显示,湘财证券于2024年6月收到昆明市中级人民法院发送的两起案件起诉状等诉讼材料,原告云南信托因其管理的两个集合资金信托计划遭受损失,诉至法院要求中诚公司返还已收取的转让价款及利息、湘财证券承担连带赔偿责任,涉案金额合计为4.06亿元,包括两宗案件中的转让价款约1.49亿元和1.94亿元,两起案件利息合计约0.63亿元。案由为民事信托纠纷。
2024 年12月,湘财证券收到云南省昆明市中级人民法院送达的上述两宗案件的《民事判决书》。该院一审判决被告中诚公司向原告支付回购价款合计3.43亿元及相应利息;被告湘财证券对被告中诚公司负担的上述债务承担56%的补充责任。
2025 年1月,湘财证券因不服上述一审判决,提起了上诉。2025 年7月,湘财证券收到云南省高级人民法院《民事裁定书》,裁定撤销云南省昆明市中级人民法院一审判决,两起案件发回云南省昆明市中级人民法院重审。
上述信息显示,原诉讼的案由为民事信托纠纷,重审时案由为侵权责任纠纷。市场关注重审将有怎样的结果。
湘财证券在上述2月25日公告中称,两起案件经二审裁定撤销一审判决并发回重审,审理进展及结果尚存在不确定性,此次诉讼对公司本期利润和期后利润的影响最终以判决结果和会计师事务所审计结果为准。
此前,根据上述两起案件原一审判决情况,湘财证券已全额计提预计负债。湘财股份2025年半年报显示,由于无法判断重审结果,湘财证券原按56%的赔偿责任以及案件诉讼费金额计提预计负债约2.36亿元未予冲回。
投资时间网、标点财经研究员就上述诉讼相关问题向湘财股份发送了沟通提纲,截至发稿尚未收到回复。
业绩方面,据湘财股份近日发布的2025年年度业绩预增公告,当年湘财证券经纪、信用、投顾等财富管理及自营业务业绩增长显著。不过,据湘财证券2025年半年报,当年上半年,该公司投资银行业务手续费净收入同比降29.55%;投资收益与公允价值变动收益合计额同比降42%。
湘财证券诉讼事项进展
资料来源:湘财股份公告



相关文章