近日,菲林格尔因一系列违规事项收到监管函件,涉及工程项目收入确认不实、部分金融资产分类不准确等,导致财报存在虚假记载
投资时间网、标点财经研究员 吕贡
2026年4月6日,菲林格尔家居科技股份有限公司(下称菲林格尔,603226.SH)召开会议审议通过议案,拟对公司2021年年度至2025年第三季度财务报表、附注中涉及的部分财务数据进行会计差错更正并追溯调整,主要包括金融资产重分类及工程项目收入跨期调整。公司表示,本次差错更正不会导致2023年及2024年扣除后的营收低于3亿元,亦不会改变已披露定期报告的盈亏性质。
此次会计差错更正,与菲林格尔不久前收到的监管函件有关。经查,公司存在一系列违规事项。
其一,工程项目收入确认不实。公司通过使用伪造的验收单等行为,将不应计入2024年收入的9个工程项目收入确认至当年,导致2024年报存在虚假记载。
其二,部分金融资产分类不准确。2021年8月及12月,菲林格尔投资的两笔金融资产不符合权益工具的定义,而公司将其持有期间的公允价值变动损益计入“其他综合收益”科目,相关会计处理不符合规定,导致2021年至2024年年报存在虚假记载。
其三,董事、高管薪酬审议程序不合规。2022年至2024年,菲林格尔董事报酬未经股东(大)会审议,高级管理人员的薪酬未经董事会批准并向股东(大)会说明,不符合相关规定。
鉴于上述违规行为,上海证监局决定对菲林格尔采取责令改正的行政监管措施,并对相关人员采取出具警示函的行政监管措施。同时,上交所亦对菲林格尔有关责任人予以监管警示。
近日,菲林格尔及有关责任人引来监管部门关注
信息来源:公司公告
事实上,菲林格尔此前就因信息披露不合规、不准确收到过监管函件。2020年6月及2021年4月,公司及控股子公司分别与两家公司签署《建设工程总承包施工合同》,施工方均为公司原实际控制人丁福如控制的安竑建筑。前述交易构成关联交易,但菲林格尔未按规定履行关联交易审议程序、未及时披露关联交易事项,且未在相应年度定期报告中予以披露。
鉴于此,上海证监局于2024年9月对菲林格尔及公司时任实控人兼副董事长丁福如、时任监事会主席范斌出具了《警示函》;2025年1月,上交所又对公司及二人予以通报批评。
还需留意的是,菲林格尔时任德国籍董事长Jürgen Vöhringer(下称Jürgen)、时任董事吕啸曾在董事会上对公司信息、数据披露准确性、高管薪酬等事项提出过异议。
例如,Jürgen、吕啸曾对菲林格尔《关于<2023年财务决算报告>的议案》《关于<2023年年度报告及其摘要>的议案》等投出弃权票。Jürgen认为,据普华永道关于工程建设的报告显示,上海项目和丹阳项目均存在工程造价不合理的情形,当时尚未充分核实,因此对2023年财务决算报表的真实性、准确性、完整性暂时无法认定。吕啸也指出,对于工程项目价格的差异尚未核实,2023年财务报表不能确定完善。
又比如,Jürgen对菲林格尔《关于<2024年度总裁工作报告>的议案》投出弃权票时表示,在现有团队管理下,公司自2021年以来营收逐步萎缩,自2023年以来连续亏损,公司持续经营能力面临重大不确定性,而总裁同期的薪酬变动与公司业绩表现不匹配。
菲林格尔主要从事木地板、全屋定制家居的研发、设计、生产及销售。由于与房地产行业强关联,公司近年经营受到经济及周边行业的周期性等因素影响,各项业务均受到不同程度冲击,主要数据指标承压下滑。
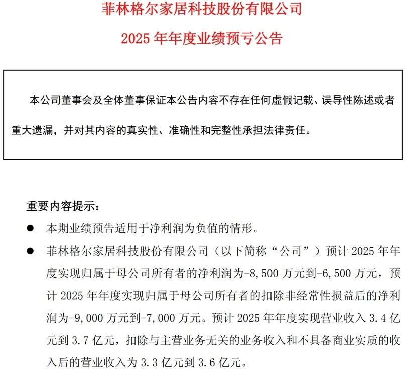
根据最新数据,2025年菲林格尔预将延续亏损,归母净利润预计为-8500万元至-6500万元;营业收入预计为3.4亿元至3.7亿元,扣除与主营业务无关的业务收入和不具备商业实质的收入后营收预计为3.3亿元至3.6亿元。
菲林格尔表示,房地产行业仍处调整周期,家装市场需求尚未明显回暖。公司主营业务收入同比小幅增长,但毛利率下降,一方面系毛利相对较低的中低端产品收入占比提升,另一方面丹阳子公司2024年下半年陆续转固导致2025年折旧等固定成本增加;同时公司拟计提资产减值准备。
菲林格尔2025年业绩预告情况
数据与信息来源:公司公告
2025年业绩预告事项亦引来监管部门关注。上交所要求菲林格尔列示以下事项,包括各业务板块营收金额、占比、同比变动等情况;各业务板块前十大客户的基本情况(合同签订时间及金额等);全年所有工程类业务的交易对方基本情况、项目名称及金额等;全年与原实际控制人及其控制的相关主体开展关联交易的具体情况,包括定价依据、是否为本期新增交易等。
另外,上交所还要求菲林格尔补充披露与主营业务无关和不具备商业实质的收入扣除具体情况,并说明营收扣除是否准确。菲林格尔方面已进行回复。
当前,监管部门持续关注菲林格尔财务数据、事项披露的准确与合规性,后续公司能否有效整改并重塑市场信任?



相关文章