奔图科技2025年营业收入同比下降37.48%,归母净利润同比大幅下降195.86%
投资时间网、标点财经研究员 李路
4月20日,国内打印耗材与集成电路的双赛道龙头企业,正式以奔图科技股份有限公司(下称奔图科技,002180.SZ)之名亮相资本市场,这也意味着 “纳思达股份有限公司(下称纳思达)”这一使用8年之久的名称正式退出历史舞台,公司证券代码则保持不变。
投资时间网、标点财经研究员注意到,这不是一次简单的更名,而是公司发展史上的一次战略重心与资本市场价值的校准。
更名前,奔图科技正在经历一场业绩困境。2025年,公司实现营业收入165.15亿元,同比下降37.48%;实现归母净利润为-7.18亿元,而2024年同期为盈利7.49亿元,同比大幅下降195.86%,直接由盈利转为大额亏损;扣非归母净利润-5.8亿元,2024年为盈利3.53亿元,同比降幅高达264.47%,意味着公司主营业务已陷入亏损状态。
现金流方面也出现大幅缩水,2025年,公司经营活动产生的现金流量净额为11.98亿元,较2024年的27.33亿元同比下降56.18%,尽管仍为正值,但现金流创造能力锐减,为后续业务运营与投入带来压力。
分析其业绩构成可以看出,奔图科技2025年营收与利润大幅下滑,并非单一业务板块波动所致,而是包括打印、集成电路两大核心业务在内的全面收缩,其中传统打印主业成为最大拖累。
作为公司核心业务支柱,占总营收比重超93%打印业务实现营收154.23亿元,同比大幅下降38.35%,跌幅超过整体营收,成为业绩下滑的主要推手。集成电路产业是公司重点布局的第二增长曲线,全年实现营收10.92亿元,同比下降21.99%,跌幅虽小于打印业务,但也处于下滑态势。
奔图科技2025年营收构成(元)
数据来源:公司公告
业绩全线下滑的背后,有着来自资产出售、行业周期和市场的多重压力,其中以资产出售影响最为深刻。
公告显示,2025年7月,公司完成对间接控股子公司利盟国际100%股权的出售。此前,利盟国际作为公司核心海外资产,贡献了超三成营收,剥离后直接导致公司营收规模大幅缩水,2025年较2024年减少的近百亿元营收中,超六成来自利盟国际业务的减少。而这一重大资产出售还带来多重连锁反应。除营收与利润贡献消失外,资产出售过程中产生的相关费用、资产减值损失等,进一步侵蚀了公司利润,加剧全年亏损。
奔图科技为何选择出售利盟国际?一切还要回溯到2016年的一场“蛇吞象”式的并购。
彼时名为“艾派克”的奔图科技是一家以打印耗材芯片为主业的公司,市值在200亿元左右浮动,2016年,它将目光投向全球打印行业巨头——总部位于美国肯塔基州列克星敦的利盟国际。同年4月,奔图科技与太盟投资、君联资本签署《联合投资协议》,三方约定共同出资,在开曼群岛设立特殊目的公司Ninestar Holdings Company Limited(下称合资公司),专门用于收购利盟国际100%的股权。其中,奔图科技、太盟投资和君联资本(通过其管理的上海朔达)以现金方式合计出资约23.2亿美元,剩余资金通过银行贷款解决。
交易于2016年11月29日完成交割。交割后,奔图科技、太盟投资、朔达投资在合资公司中的持股比例分别为51.18%、42.94%和5.88%,合资公司则通过下属公司持有利盟国际100%股份。此后,经历数次股权变动,奔图科技在合资公司中的持股比例上升至63.59%。
时至2023年6月,美国方面将奔图科技及其部分关联公司列入实体清单,此举对奔图科技控股的利盟国际产生了极大影响。作为一家业务高度依赖美国市场的打印机企业,利盟国际的经营活动随即出现严重困难。于是2024年底,奔图科技最终与全球打印巨头施乐公司(Xerox Corporation)达成协议,以15亿美元的现金对价出售利盟国际100%股权,该交易最终于2025年7月完成。
从2016年以约27亿美元股权价值购入,到2025年以15亿美元整体售出,奔图科技这笔历时八年的跨国战略投资就此宣告终结。
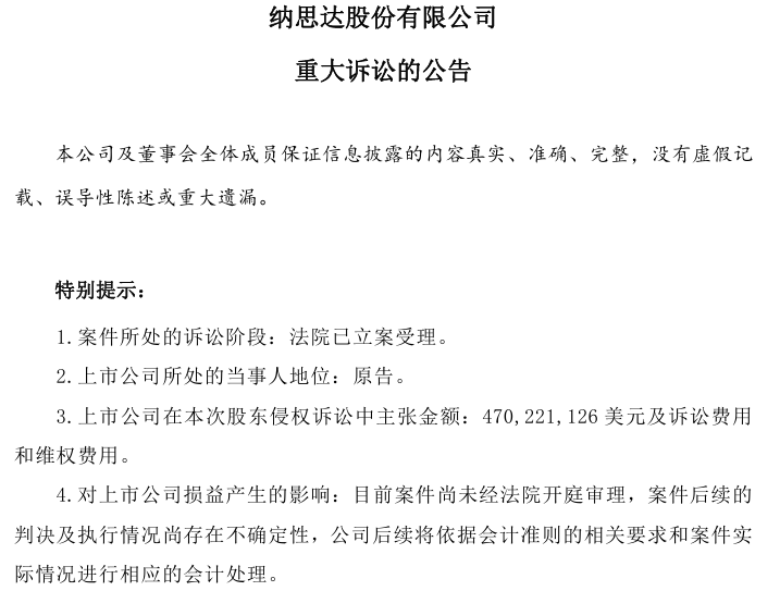
此事过后的2026年4月,奔图科技又一纸诉状将太盟投资告上法庭,并将上海朔达列为案件第三人。奔图科技指控太盟投资滥作为利盟国际重要股东及经营管理的重要参与者,不仅拒绝与其一道对陷入困境的利盟国际提供必要支持,反而开始滥用其股东权利,最终迫使公司同意在市场最低迷、资产价值最低点时出售利盟国际。奔图科技在诉讼公告中明确指出,太盟投资的行为给公司带来了超过10亿美元的经济损失,并提出了高达4.7亿美元(约合34亿元)的赔偿请求。
奔图科技对太盟投资诉讼公告
数据来源:公司公告
出售利盟国际后,“奔图”成为公司唯一的打印机自主品牌,此番更名奔图科技,便是意图将公司核心自主品牌推向台前,旨在提升品牌的市场知名度,实现公司品牌与龙头产品品牌的协同赋能。
更名后的奔图科技,能否在甩去历史包袱后轻装上阵,顺利实现转型?
投时关键词:奔图科技(002180.SZ)



参与评论